您好,欢迎来到日本购物网! 请登录 免费注册 [帮助中心]
8:30-12:00/13:00-18:30
400-668-2606
行政法論文対策 /司法試験/予備試験
行政法論文対策 /司法試験/予備試験 [浏览原始页面]
当前价:3500 日元(合170.45人民币)

加价单位:0 日元/0.00 人民币

一口价:3500 日元 合 170.45 人民币
当前最高出价者: 出价次数:0
距结束:
333435.0949289
手动刷新
升级包月会员,免预付款出价! 《会员制说明》
卖方资料

卖家账号:いまみ

卖家评价:好评:168 差评:0

店铺卖家:不是

发货地址:東京都

商品信息

拍卖号:d1201040953

结束时间:11/22/2025 15:37:38

日本邮费:卖家承担

可否退货:不可

开始时间:11/15/2025 16:37:38

商品成色:新品

自动延长:可

个 数:1

提前结束:可

最高出价:

拍卖注意事项

1、【自动延长】:如果在结束前5分钟内有人出价,为了让其他竞拍者有时间思考,结束时间可延长5分钟。

2、【提前结束】:卖家觉得达到了心理价位,即使未到结束时间,也可以提前结束。

3、参考翻译由网络自动提供,仅供参考,不保证翻译内容的正确性。如有不明,请咨询客服。

4、本站为日拍、代拍平台,商品的品质和卖家的信誉需要您自己判断。请谨慎出价,竞价成功后订单将不能取消。

5、违反中国法律、无法邮寄的商品(注:象牙是违禁品,受《濒临绝种野生动植物国际贸易公约》保护),本站不予代购。

6、邮政国际包裹禁运的危险品,邮政渠道不能发送到日本境外(详情请点击), 如需发送到日本境外请自行联系渠道。

---- 商品概要 ----
・作成者は、司法試験学部4年合格
・過去問をベースに論点のアウトプット法をまとめた「処理手順
・☆B5で53ページ

※合格の結果や効果の保証はしかねます。
※発送方法は【メール】です。

本商品に頂いたレビュー:
あやふやだった自身の思考プロセスがくっきりとしたものになる様で、
大変感じ入っております。大切に活用させて頂きます。

出品者は【アウトプットから逆算のインプット】に特化し、 短期集中で勉強をして参りました。
当時の頭の中をお見せします。

公法系は、少ないインプットで大きくレバレッジのかけられる科目です。
出品者の成績は予備~司法まで公法はA、
司法試験の系別順位は2桁です。


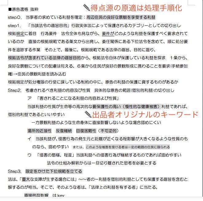
----行政法ハック ----

■訴訟選択・訴訟要件

得点源のため、完璧な規範定立・当てはめが求められます。
「重大な損害」の考え方などを処理手順化しております。

■実体違法

行政の「考慮要素及び考慮結果に着目して、
各レベルでツッコミを入れていく。
・重視すべき、考慮せよ
・(過度に)考慮するな
・考慮した認定事実に合理性無し

※裁量基準は、その枠組の中でかかるツッコミを入れる。

■行政法の醍醐味

以上共通して、最も難しく重要な作業は、

個別法を操る」ことにより、
その「法の趣旨・利益、裁量の有無や要件の解釈を確定させるところです。

特に条文の構造等から「趣旨・利益」自体を確定させる作業は、
他の科目には無い作業かもしれません。
他の科目では、「趣旨・利益」は自明であったり、暗記したりするためです。

個別法を操る」作業は、
事例演習を積み、答案例や解説を読んでも、
なかなか言語化できない部分です。

本商品では、そこをあえて帰納し、
具体的なケースに即してまとめています。

---- 最後に ----

さて、 巷には「論証集」が出回り、
良質な論証を入手するのは、容易になっています。

しかしながら、現状

良質な刀自体(=論証)は流通する一方、
刀の振り方・磨き方】* はあまり流通していない…     

    *規範の体系的な位置づけや、事実・評価keyワード

刀の振り方・磨き方】の習得には、
まずは先人の完成形を真似し、
徐々に自己流を加えていくのが最短です。

お勧めの方法:
①見よう見まねで本商品を読む
②問題演習の過程で、記憶に親和的な「自分の言葉」に編集する
③復習により必要な情報を追記し【情報の一元化】をする  

※時間短縮のため、Word推奨です:
必要な時に必要な情報に瞬時に辿り着け、
さらに長い文章を瞬時に追記・編集できる。

このようなメソッドが普及すれば、多くの人が効率的に試験を突破できると信じています。

最後に、同様のコンセプトで、各科目処理手順を出品しております(各科目50ページ~100ページ)。
宜しければご確認ください。
出价者 信用 价格 时间
推荐
地址: 205-0023 東京都羽村市神明台
国内客服电话:400-668-2606
E-mail:gouwujp@gmail.com
//